建建垃圾处置是扶植单元、施工单元新建、改建、扩建和拆除各类建建物、建立物、管网等以及居平易近粉饰拆修衡宇过程中所发生的弃土、弃料及其它烧毁物。
建建垃圾资本化操纵财产链是包含上逛、中逛、下逛三个次要环节。上逛次要由建建垃圾发生者(施工企业、拆除企业、拆修企业及小我家庭)和建建垃圾处置设备制制商形成。中逛是建建垃圾处置项目扶植,再到设备安拆及测试全流程,由建建垃圾处置取资本化操纵系统处理方案供给商实现建建垃圾资本化处置。下逛则是再出产品的使用范畴,如建建工程、市政道等满脚行业需求并削减天然资本耗损。




我国建建垃圾处置行业上市公司次要分布正在、浙江、上海等省份,此中有中国建建、中邦交建、中国铁建、中国能建、中国电建、高能、绿色动力等上市公司分布。

前瞻按照各公司垃圾年处置量进行合作梯队阐发,此中建工资本做为国内建建垃圾处置范畴的主要国企,有着丰硕的行业经验取强大的资本劣势,累计处置量超3000万吨。二梯队中的企业凡是多为各地当地小型建建垃圾处置、清运公司等,年垃圾处置量小于100万吨,如琼海潭门金福顺顺再生资本收受接管厂。

中国建建垃圾处置行业正在2008年以前全体处于无序成长阶段,敌对度低,缺乏公用环保设备和规范的处置办法,资本化操纵设备简陋,措置从体多为无正轨手续的小型企业,尚未构成规模化财产。2008至2015年,跟着政策逐渐完美,行业起头向规范化转型,资本化操纵设备显著改善,部门企业获得支撑并开展手艺立异,可以或许出产透水砖、再生砂浆等高附加值产物。2016至2020年,行业进入快速成长期,资本化操纵出产线遍及采用公用设备,环保设备达到国度尺度,大都企业取得授权,行业参取从体增加,清运、处置取措置一体化模式逐步成熟。2021年至今,行业迈入高质量成长阶段,资本化操纵系统全面升级,90%以上采用公用设备和智能软件,环保程度持续提拔,并呈现建建固废取工业固废协同措置模式。手艺研发不竭深化,分类操纵和深度资本化成为支流,“互联网+”等新兴手艺的融入进一步鞭策行业数字化、智能化成长。中国建建垃圾处置行业成长过程如下。
为了做到最大程度的实现建建垃圾的资本化操纵,现今建建垃圾资本化已被国度列入可享受税收优惠政策的范畴,目前,全国良多处所都对建建垃圾资本化赐与鼎力度搀扶,可见投资建建垃圾处置项目以及相关财产成长广漠。


建建垃圾具有三大特征。一是污染性。建建垃圾如不经分类随便堆放,会遭到四周的影响发生一系列化学反映,生成多种有毒物质。二是具有收受接管操纵价值。建建垃圾化学性质较为不变,机能优于粘土、粉性土,以至砂土和石灰土。因而,建建垃圾具有很是主要的收受接管操纵价值。三是年产量庞大。因为城市新建、改建、扩建、沉建规模庞大,每年发生的建建垃圾产量庞大。

现阶段我国建建垃圾处置行业的收入次要来自于建建垃圾运输收费取建建垃圾措置收费,费用尺度一般是各处所成长委员会出台价钱指点尺度,按市场环境进行浮动,分歧地域的价钱尺度纷歧。前瞻财产研究院通过对比浩繁城市建建垃圾运输收费取建建垃圾措置收费尺度后,临时不考虑建建垃圾运输里程的影响,正在此拔取建建垃圾运输收费取建建垃圾措置收费别离为25元/吨和10元/吨,那么每吨建建垃圾的运输取措置收入正在35元摆布。前瞻以此测算,2024年我国建建垃圾处置行业的市场规模约1355。90亿元。
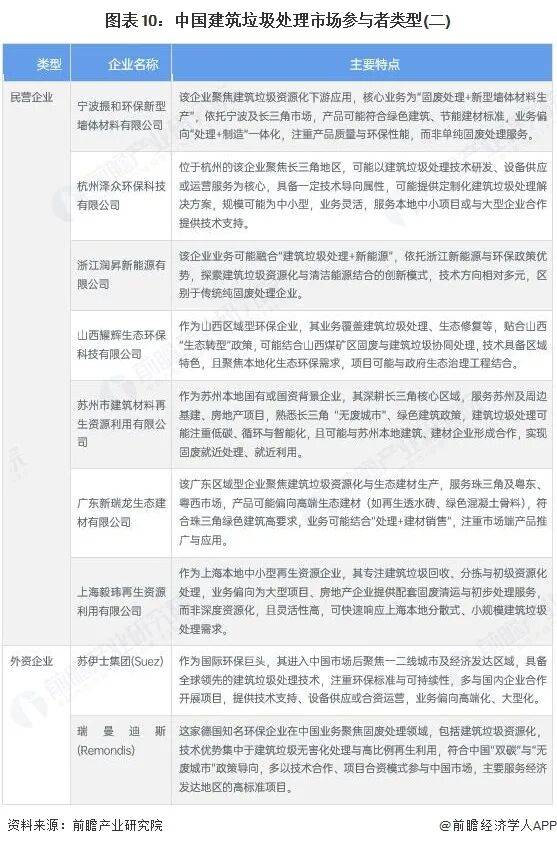
中国建建垃圾处置市场参取者类型次要包罗国有企业、平易近营企业和外资企业。建建垃圾处置财产各类型企业中的代表性企业及其次要特点如下?。
建建垃圾处置财产链布局中,上逛的建建单元及施工单元的代表企业有中国建建、中国铁建、中邦交建、中国中铁、中国电建、上海建工等;中逛除了建建垃圾相关科研机构以外,代表性资本化企业有建工资本轮回操纵无限公司、许昌金科资本再生股份无限公司、清远华清再生资本投资开辟无限公司、江苏黄埔再生资本操纵无限公司、上海山美环保配备股份无限公司、郑州昌盛工程手艺无限公司等;建建垃圾资本化处置的再出产品可从头回归建建单元及是公共单元操纵,无法资本化的建建垃圾交由无害化处置填埋企业,代表性公司有广州市手艺设备公司、广东糊口无害化处置核心无限公司等。
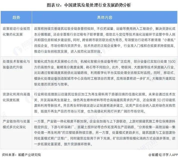
中国建建垃圾处置行业正处于加快转型期,呈现出政策规范化、手艺智能化、操纵高值化和财产链协四大趋向。政策层面不竭完美全链条管控,通过费用纳入工程制价、鞭策市场向集约化、规模化企业集中。手艺方面,智能化分拣、物联网和大数据等手艺普遍使用,挪动式和模块化配备进一步提拔处置效率取矫捷性。资本化操纵正从保守低值回填向高值化标的目的成长,高端再生建材、3D打印使用及碳脚印认证系统逐渐成立,显著提拔产物附加值和市场承认度。财产链协同不竭深化,上下逛企业加强合做,构成完整的收集—运输—处置—操纵系统,同时建建固废取工业固废协同措置、井下充填等多元化模式不竭拓展,为行业供给更高效、更可持续的成长径。



前瞻按照对建建拆除、建建施工及商品房拆修三个细分范畴对建建垃圾处置的产量的预测环境来看,到2024年我国需要处置的建建垃圾产量约为38。74亿吨,2030年建建垃圾产量或将冲破50亿吨;若以35元/吨(运输费取措置费)计较,估计2030年建建垃圾处置市场规模将跨越1730亿元。同时,跟着我国建建垃圾资本化操纵程度的不竭提高,再生建材的发卖收入占比也将不竭提高,从而带动建建垃圾行业的利润提高,鞭策行业成长。
跟着我国建建业的不竭成长,特别是房地产行业的高速成长,按照中国计谋性新兴财产环保联盟此前的查询拜访成果显示,我国正在城市扶植备工过程中所发生的建建垃圾数量已占城市垃圾总量的30%-40%,成为第一大城市垃圾源。按照建建垃圾办理取资本化工做委员会测算,我国年发生建建垃圾35亿吨以上,且中国的建建垃圾存量曾经跨越200亿吨。据前瞻初步估算,2024年我国建建垃圾产量达到38。74亿吨,同比增加3%。当前,我国建建垃圾已占城市垃圾总量的40%以上。